晶盾汽車防盜報警系統工作原理之一
隨著通信技術的發展, 無線電技術已經被廣泛應用于各個領域. 本文將介紹一種遠程無線汽車防盜系統, 它在具備已有防盜器現有各種功能的基礎上, 開發了遠程控制功能. 他充分利用了尋呼臺的地域性和網絡優勢, 大大提高了防盜系統的安全性、靈活性和可靠性. 現將其工作原理和部分電路介紹如下:
遠程汽車防盜報警系統的方框圖如圖1所示, 遠程汽車防盜報警系統內部有兩套無線接收系統: 一套用于接收尋呼臺的信息, 接收來的信息經數據整形后送入解碼器進行解碼, 解碼成功后輸出控制信號, 啟動計時器, 同時經驅動電路進行聲、光報警. 當計時器到時后輸出控制信號, 經驅動電路控制汽車斷電、停車. (應用計時器延時主要為了避免交通事故, 使車體更為安全). 另一套接收系統用于接收手鍵發射來的信息, 經解碼后將數據送入中央處理器, 同時中央處理器也接收門邊開關和震動傳感器送來的信號, 經信號識別后中央處理器根據不同的狀態輸出相應的控制信號, 經驅動電路完成各種控制功能(如尋車、自動鎖車) 或報警。

下面介紹遠程汽車防盜報警系統的具體單元電路.
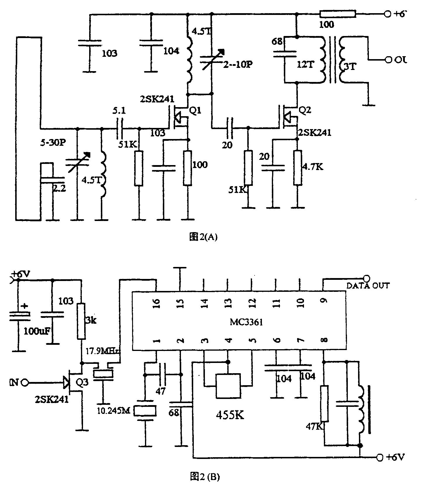
圖2 是無線接收電路(用于接收尋呼臺信息). 其中A 圖是高放、混頻電路,Q 1、Q 2 分別是高放、混頻場效應管, 其本振頻率可由PLL (頻率合成器) 合成或制作特定頻率的晶體, 差頻后得到17. 9MHz 的中頻信號. B 圖是中頻放大、解調電路,Q 3 是中頻放大管,MC3361 是摩托羅拉公司生產的解調專用集成芯片, 其性能穩定且不易自激. 中頻信號由(16) 腳輸入, 解調后傳呼信息信號由(9) 腳輸出到數據整形電路。
